宁波材料所
邮箱系统
联系我们
首页
部门简介
简介
测试中心
网络信息中心
检测范围
检测项目
收费标准
中心资质
公正性承诺
支撑队伍
管理人员
本部园区
前湾园区
网络中心
新闻中心
新闻动态
最新通知
培训讲座
科研成果
论文发表
专利申请
软件著作
仪器共享
公共技术平台
磁材材料平台
海洋材料平台
纳米材料平台
高分子材料平台
特种纤维平台
新能源平台
先进制造平台
党群文化
党建工作
文化建设
联系方式
联系方法
预约流程
首页
部门简介
简介
测试中心
网络信息中心
检测范围
检测项目
收费标准
中心资质
公正性承诺
支撑队伍
管理人员
本部园区
前湾园区
网络中心
新闻中心
新闻动态
最新通知
培训讲座
科研成果
论文发表
专利申请
软件著作
仪器共享
公共技术平台
磁材材料平台
海洋材料平台
纳米材料平台
高分子材料平台
特种纤维平台
新能源平台
先进制造平台
党群文化
党建工作
文化建设
联系方式
联系方法
预约流程
最新通知
新闻动态
最新通知
培训讲座
当前位置:
新闻中心
->
最新通知
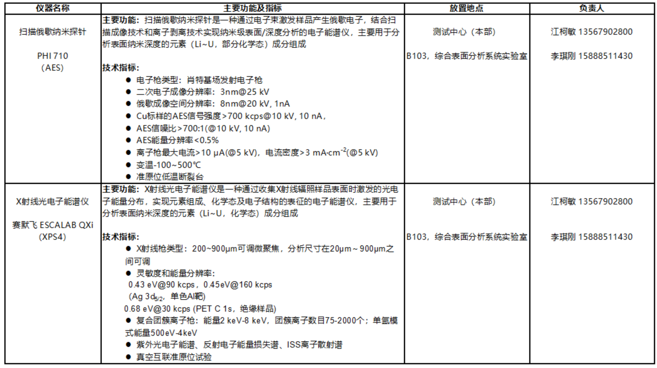
测试中心新仪器运行公告——扫描俄歇纳米探针(PHI 710)、X射线光电子能谱仪(赛默飞 ESCALAB Qxi)投入使用,欢迎预约!
日期:2025-08-29
打印本文